繁體中文
Switch to Mobile Version
Search:
Online Order Enquiry
Coming Soon
Coming Soon
One Of A Kind
One Of A Kind
Tarot Deck
Tarot Deck
Deck & Book Set
Limited & Indie
Chinese Version
Accessories
Tarot Bag
Tarot Box
Tarot Clothes
Accessories
Limited Edition
New Age Books
Divination & Astrology
Wicca, Spells & Magick
Left Hand Path
Angel, Energy & Healing
New Age Books in Chinese
Divination & Pendulum
Astrology
Wicca, Spells & Magick
Angel, Energy & Healing
Spirituality & Self-Development
Oracle Cards
God / Angel / Fairy
Oracle Card
Astrology / Numerology / Chakra
Lenormand / Kipper / Sybilla
I Ching / Reiki Card
Limited & Indie
Chinese Version
Pendulum
In Stock
Crystal
Wood
Metal
Healing Pendulum
Kit
Pendulum Board Charts
Pendulum-Add-On
Dowsing Rods
Runes
In Stock
Elder Futhark
Others
Rune Card
One Of A Kind
Crystal
Tumbled Stones
Bracelet
Accessories
Point Tower
Incense Holder
Tuning Fork & Orgone
7 Chakra Tuning Fork
Angel & Crystal Tuners
Orgonite
Avalon Magick
Magick Oil & Perfume
Witch Bottle
Charm / Mojo Bag
Magickal Spray
Lip & Body Balm
Magick Candle
Magickal Accessories
Solomon Seal
Orgonite
Crystal & Stone
Ritual Set
Spell Kit
Mojo / Curio Bags
Voodoo Spellkit
Pocket Spell
Pocket Spell Bottle
Llama Key Ring
Spell Items
Herbal Spell Mixs
Smudge Stick
Smudge Spray
Herbs
Holder, Burner & Container
Magick Oil
Incense
Granular Resins
Sprinkle Powder
Cleaners
Candle
Ritual Candle
Reiki Charged Candle
Magickal Candle
Jar Candle
Ritual Items
Magickal Dust
Writing Supply
Altar Cloth
Feathers
Wand
Chalice
Statues
Altar Tiles
Offering Bowl
Cauldron
Bell
Broom
Book of Shadow
Jewelry
Amulet
Talisman (I)
Talisman (II)
Talisman (III)
Talisman (IV)
Talisman (V)
Magickal Charms (I)
Magickal Charms (II)
Merkaba and Flower Of Life
Crystal Keepers
Elemental
Charms & Talisman (I)
Voodoo Charms
Ancient Egyptian
Angels & Faeries
Forbidden
Carpe Noctum
Knights Templar
Lost Treasures of Albion
Mystic Kabbalah
Pentagrams
Pendants
Chambered
Earrings
Archangels
Tarot
Lesser Key
Body Products
Cologne
Bath & Wash
Soap
Lotion
Eye Pillow
Bath Oil & Pearls
Others
Dream Catcher
Scrying Items
Charm
Storage & Deco
Ouija Board
Main Page
>>
New Age Books in Chinese
>>
Angel, Energy & Healing
靈擺療法進階指令:超越占卜,應用更廣,誰都可以簡單上手!
Author(s): Erich Hunter, 王慧芳
QTY:
Product Descrpition:
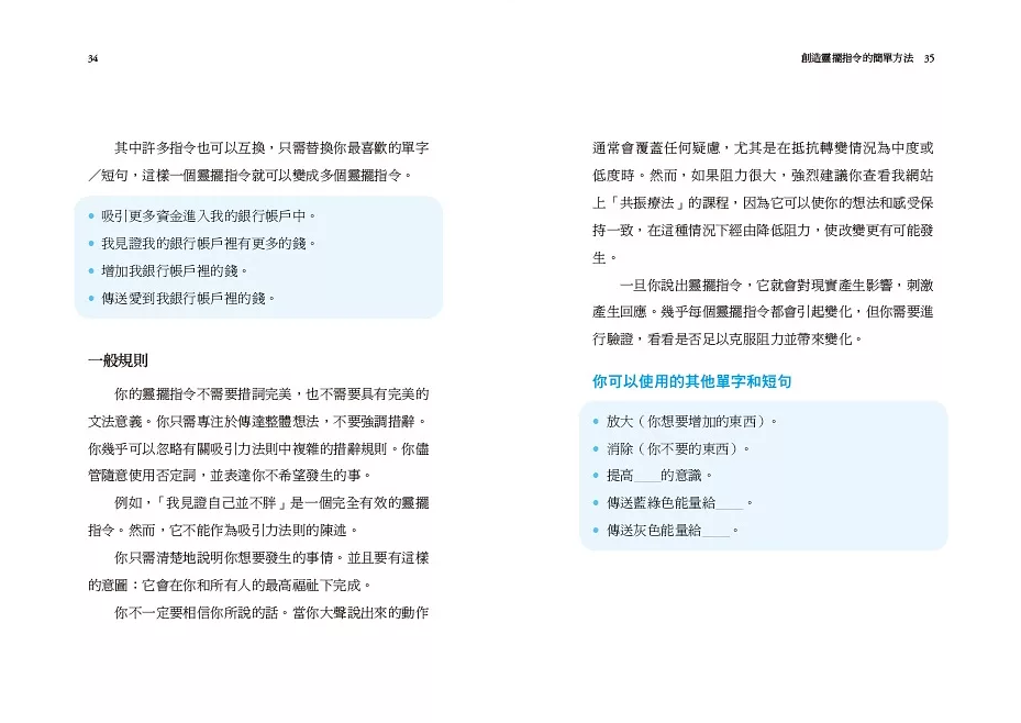
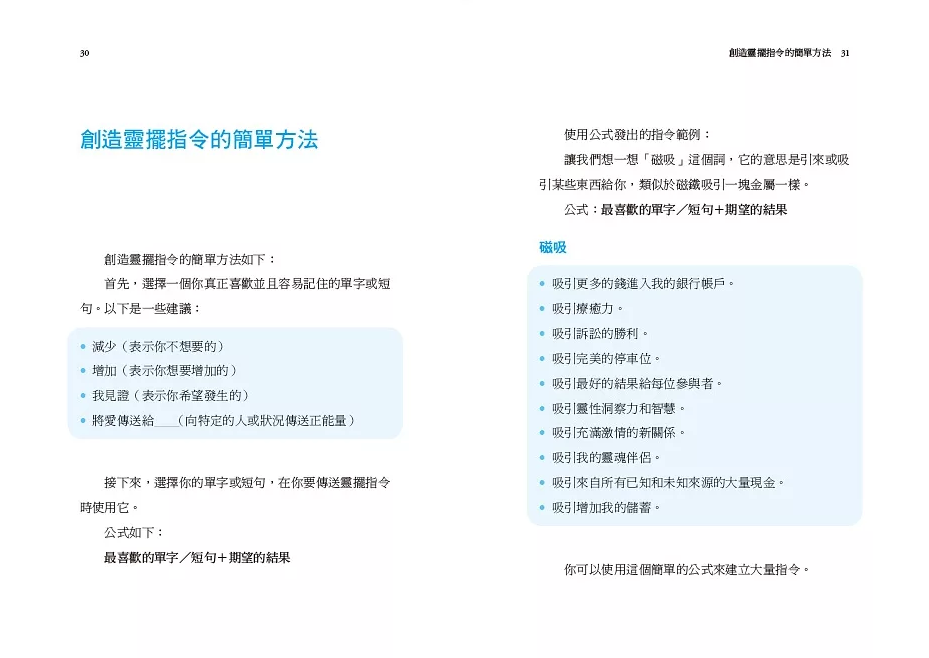
突破極限,這樣說,讓靈擺聽你號令
更廣泛的生活應用,簡簡單單成為靈擺行家
★《靈擺療法實用指令》雙作者再度合作
★特別蒐錄:靈擺應用Q&A及案例分享
★附全彩圖:能量感應色表、人體9個脈輪、犬貓動物8個脈輪位置
更勝於占卜問事,靈擺可以幫助你達成的心願:
•減少(你不想要的)
•消除(你討厭的)
•增加(你想要的)
•放大(你期望的)
•我見證(你希望發生的事)
•將愛傳送給(向特定的人或狀況傳送正能量)
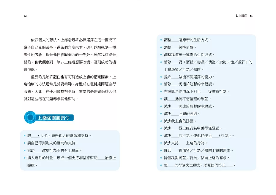
靈擺指令的目的:
・增加某事發生的可能性
・停止或終止某事
・確定某件事是否應該結束或強化
・轉移、改變或轉化具體狀況
・透過正面肯定來增強某事
・賦予事物復原或恢復活力的能量
不同種類的靈擺指令:
・命令式指令
・宣告式指令
・召請式指令
・共振指令
・色彩療癒指令
關於「脈輪」的指令
「吸引紅色能量至海底輪刺激受孕。」
「傳送紅色能量至海底輪增加肌肉力量。」
「我見證了能量流入太陽神經叢,緩解了消化不良。」
「增加心輪中的綠色能量光,降低我的緊張。」
「增強我的喉輪,使我可以清楚地說出我的想法和感受。」
「增強第三眼(眉心輪)以幫助我看見靈性真理。」
關於「睡眠」的指令
「縮小我頂輪的大小。」(頂輪過度活躍是人難以入睡的主因)
「提高我的睡眠品質。」
「我見證自己睡得很安穩。」
「提高我睡前減壓的能力。」
關於「過敏」的指令
「降低我的身體對塵蟎過敏原的反應。」
「增強我的身體忽視寵物過敏原的能力。」
「清除抗組織胺的有害副作用。」
「清除噴鼻劑的有害副作用。」
關於「靈魂伴侶/雙生火焰」的指令
「我現在召喚我的靈魂伴侶/雙生火焰。」
「讓這段關係為我的最高利益而發展。」
「我現在這段關係中達到了個人的蛻變和靈魂的成長。」
「我傳送無條件的愛給我的伴侶。」
Size:334 pages
Price: $180 HKD
Product Code: 12383
Publisher(s): 橡實文化
Country of Origin: Taiwan
Share on Facebook
其他產品推介
Oak Wicca Wand
$950 HKD
Espiritu Magick Oil 2 Dram - Fire Of Love
$100 HKD
Voodoo Hoodoo Mojo Curio Bag - Fast Luck
$1000 HKD
Isis Super 16E Healing Pendulum
$950 HKD
貨品意見報告
評語數:
0
外觀:
質量
使用效果
觀看最新的 20 個評語
Login
Register
Worry Dolls
Espiritu Magick Oil 2 Dram - Aphrodesia
Talisman for Mastery the Magical Arts
Talisman For Riches And Honors
Talisman Of The Jupiter Pendant
Voodoo Hoodoo Mojo Curio Bag - Fertility
Address: Room B, 10/F, Prosperous Commercial Building, 54-58 Jardine's Bazaar, Causeway Bay, Hong Kong (MTR Exit F1) (
MAP
)
Business Hours: 14:00 - 20:00, Closed on Tue & Wed
Please visit our
Facebook Page
或
Instagram
for news update, special announcement and holiday arrangement.
Whatsapp:
+852 61756157
Email:
info@pmtarot.com
Signal:
+852 61756157
LINE ID:
pmtarot
Wechat:
purplemoonhk